Twitter @中国文字狱事件盘点: 2021-07-19~2021-07-25
收录近年中国因言获罪案件/Documenting China’s violation of #speechfreedom. Summary Sheet/总表:https://t.co/T9XT429Wdt; Verdicts/判决书: https://t.co/rzOxnudsQc (因推特使用体验变差,已卸载)
- 1: 2021-07-19 12:39:54+08:00 推文
- 2: 2021-07-19 12:40:34+08:00 推文
- 3: 2021-07-20 10:50:59+08:00 推文
- 4: 2021-07-20 10:55:13+08:00 推文
- 5: 2021-07-23 13:34:29+08:00 推文
- 6: 2021-07-24 14:29:55+08:00 推文
- 7: 2021-07-24 14:31:33+08:00 推文
- 8: 2021-07-25 11:14:39+08:00 推文
- 9: 2021-07-25 11:17:13+08:00 推文
- 10: 2021-07-25 14:41:32+08:00 推文
- 11: 2021-07-25 14:44:32+08:00 推文
1: 2021-07-19 12:39:54+08:00 推文
云南省峨山县男子童某,因在微信朋友圈发文说“这些狗,开始出动了”,以指代交警执法,被处拘留3日。
2: 2021-07-19 12:40:34+08:00 推文
Yunnan man Tong detained for 3 days for referring to traffic cops as “These dogs” in WeChat.
3: 2021-07-20 10:50:59+08:00 推文
旅游博主“小贤jayson“因一张旅行途中的自拍照(图2)被立案调查,照片中的墓主是在中印边境冲突中牺牲的军人。官方称其在烈士墓旁摆拍的行为涉嫌侮辱英烈。
4: 2021-07-20 10:55:13+08:00 推文
Chinese tourism blogger under investigation & facing up to 3 years in jail for a piece of selfie (Fig 2) he took during a recent travel and shared on Internet. The tombstone in the photo belongs to a martyr, and authorities claimed the photo insulted that martyr.
5: 2021-07-23 13:34:29+08:00 推文
2016年7月,河北邢台洪灾,3名网友因“夸大灾情”被拘留;
2018年8月,山东寿光洪灾,淄博一名网友因“诋毁救灾官兵”被刑拘;
2019年6月,广东连平县洪灾,3名网友因“夸大灾情”被拘留;
2019年8月,安徽宁国市洪灾,至少4名网友因“夸大灾情”被拘留。
……
这事他们很专业,在这次河南洪灾里也不会例外。
6: 2021-07-24 14:29:55+08:00 推文
云南省祥云县男子代某,因在朋友圈发布自己的交通违章罚单照片,并配文说“出门遛狗”,被认定为侮辱交警并被拘留5日。
7: 2021-07-24 14:31:33+08:00 推文
Yunan man Dai detained for 5 days for saying in WeChat that he was walking his dogs, with a photo of a ticket from traffic police. Police said his post in WeChat insulted them.
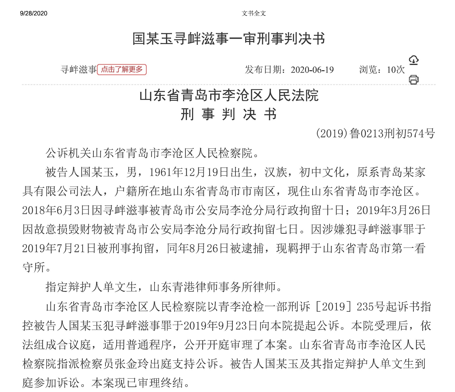
8: 2021-07-25 11:14:39+08:00 推文
山东省青岛市访民国某玉,因在国家信访局门口拍摄了三段“带有煽动性和辱骂性言语“的视频并发送到微信群,被判处有期徒刑一年三个月,二审维持原判。
9: 2021-07-25 11:17:13+08:00 推文
Petitioner surnamed Guo from Shandong sentenced to 15 months in prison for shooting three pieces of video and sharing them via WeChat, which authority said contained “inflammatory and abusive” remarks.
10: 2021-07-25 14:41:32+08:00 推文
7月12日,即 #郑州洪灾 发生前一周,距离郑州约50公里的武陟县一名女子韩某因在抖音上发布视频称沁河(黄河支流)堤坝多处决堤,被认定为造谣和引起恐慌,被处拘留5日。
11: 2021-07-25 14:44:32+08:00 推文
One week before the #ZhengzhouFlooding, a woman surnamed Han living in a nearby town shared a piece of video on Douyin, saying there were several dam failures there. Han was later detained for 5 days for spreading “rumor and terror”.
文章版权归原作者所有。
